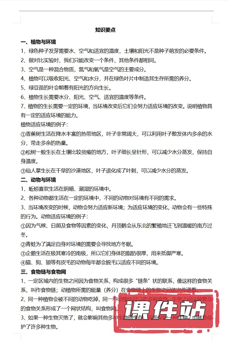
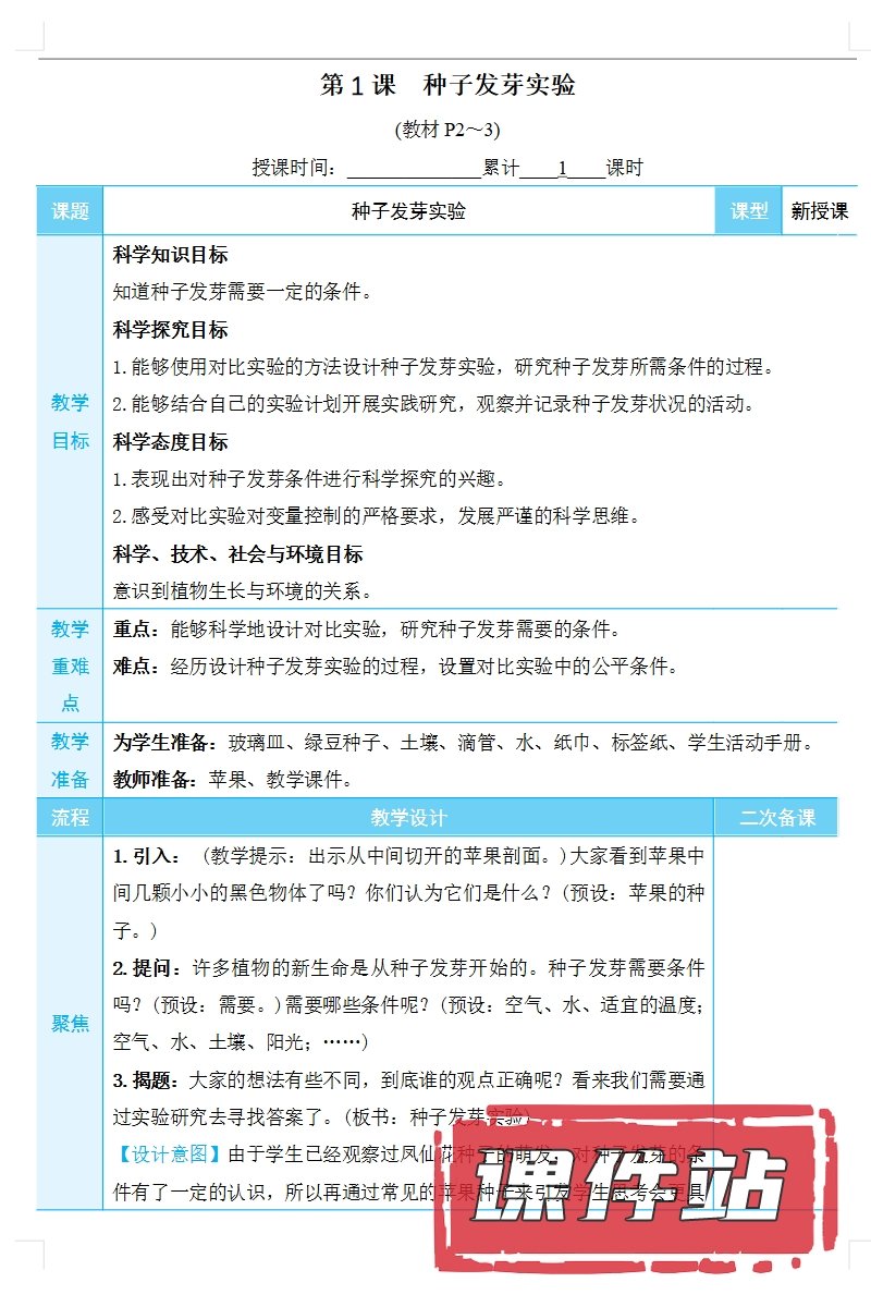
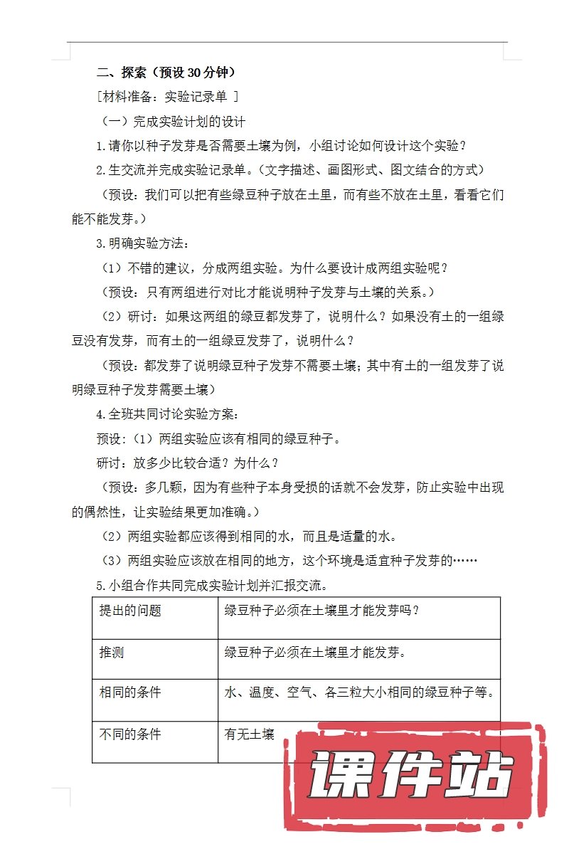
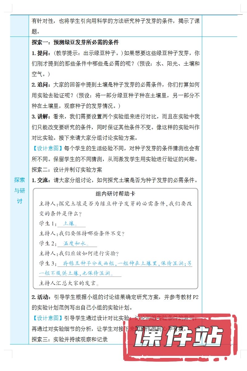
支持← →键盘翻页 主页 > 科学 > 教科版 教科版五年级科学下册

【温馨提示】每册只需购买1次,后续免费更新,若打开较慢,可直接进夸克网盘试看:点击进入

【打包下载】教科版五年级科学下册教学资源

【提取码价格】18.88元(您请我喝杯奶茶,我送您全册资料且提供长期免费更新服务)

【夸克网盘自提链接】https://pan.quark.cn/s/fff49d2e8590

【支付宝在线购买链接】http://www.kjzhan.com/zfb/p.php?8tp=s2.25568a1379b1888.pg0        

下载小贴士

①资料以夸克网盘形式存放,夸克是阿里巴巴产品,站长认为特别好用,可以在线浏览、搜索、保存或直接下载使用 ,如果提示一次性不能保存或下载多个文件,请减少数量,没有号的老师需要先注册(免费),手机注册送1000G,电脑注册送10G,点击:了解注册流程
②若电脑夸克网盘提示空间满了,您可以点击:网盘-来自分享-将里面不需要的文件删除腾出空间(记得下载到电脑备份),初次使用难免遇到问题,都可以咨询站长,微信:kjzhan2345
③请购买的用户,牢记提取码,可以拍照保存,在课本不换的前提下,若我们的网盘内容有新增,所有用户都可以免费享受更新。一般来说,教材平均10年才更新一次,早买早享受。